北京国安的黑暗交易史又添新篇章 五分和四十万的罚单算什么_中超直播
来源:直播吧

今天上午十点,某个令人神往的会议在北京召开,主题是足球界的“假赌黑”专项整治行动。听起来像是洗涤不堪记录的刚需,然而,谁能想到会有这么一天,损人利己的行为竟然被正式曝光?
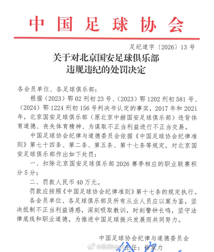
不久前,中国足球协会给北京国安开了一张罚单,让人不得不佩服这支球队的异能。自2017年和2021年以来,北京国安(原名中赫国安)像一位贪婪的金主,竟然违背了所谓的体育道德,丧失了基本的体育精神,以图不正当利益,浑然不觉地在不正当交易的泥淖中沉沦。结果就是,俱乐部在2026赛季要接受扣5分的惩罚,同时还得掏出40万元的罚款,算是对他们“爱玩”的一种惩戒。
这份官方的罚单,听起来像是“教科书式”的绳之以法,然而对于那些依然心存侥幸的球迷和从业者来说,这不过是一个催化剂,让人们开始反思:究竟在这个依旧戒不掉“黑暗”的足球世界里,如何才能保持一颗清白的心?
协会严肃告诫各个会员单位和俱乐部,以及所有的相关人士,应该以此为警示,抵制不正当利益的诱惑。但我不禁想问,这个警钟到底响了多久?真正的教训又有多少人能记住?所宣称的职业道德和法律底线,似乎在某些人眼中几乎是无形的。这些精明的足球人可不是易被丰厚利益诱惑的傻瓜,他们的“婉拒”策略似乎也学习到了不少,只是这次的罚单能否真正拨动他们内心的那根弦,值得我们拭目以待。
实际上,在这场与“假赌黑”的斗争中,真正被揭露的未免只是冰山一角。整个足球圈是个蓄水池,漂浮着多少白水和污水,谁又能保证这些裁判和俱乐部之后的清白?我们能做的,就是继续关注这场伟大的清理行动,也期待它能带来些什么真正的改变,而不是把一切都置于“罚款+扣分”的阴影之下。
中超免费观看_足球免费观看_中超高清在线_足球高清在线
相關閱讀
暂无数据
熱門錄像
1月29日 09:15 阿甲 拉普拉塔大學生vs博卡青年 全場錄像
1月29日 08:30 巴西甲 聖保羅vs弗拉門戈 全場錄像
1月29日 07:00 阿甲 河床vs拉普拉塔體操 全場錄像
1月29日 07:00 巴西甲 科林蒂安vs巴伊亞 全場錄像
1月29日 07:00 巴西甲 沙佩科恩斯vs桑托斯 全場錄像
1月29日 06:30 巴西甲 弗魯米嫩塞vs格雷米奧 全場錄像
1月29日 06:00 巴西甲 科裏蒂巴vs布拉幹蒂諾RB 全場錄像
1月29日 06:00 巴西甲 米內羅競技vs帕爾梅拉斯 全場錄像
1月29日 06:00 巴西甲 巴西國際vs巴拉納競技 全場錄像
1月29日 06:00 阿甲 競技俱樂部vs羅薩裏奧中央 全場錄像
熱門新聞
Faker談LCK現狀表示大龍組可能要遇到挑戰,對賽制的合理性產生疑問
拓媒楊瀚森球場思索之停頓勝昔日中鋒之風采
魔術三人得分超過20分戰勝熱火終結四連敗 班凱羅砍下31分11籃板 阿德巴約貢獻21分12籃板7助攻
森林狼戰勝獨行俠 愛德華茲貢獻20分6籃板6助攻 蘭德爾獨砍31分 弗拉格缺席
謝爾德魯普談戰勝皇馬的經歷表示難以置信但對自己未能進四球感到失望
若昂-內維斯:上賽季的歐冠附加賽並非難題
馬塞利諾坦言黃潛在客場對陣勒沃庫森時全方位受制於對手的強度與節奏
德科表示弗裏克很看重德羅,曾讓他參與訓練和季前賽,因此對他的離開感到失望
對庫茲馬的調侃解讀:去年的季後賽表現不佳,奇才交易他是一個明智的決定
對陣穆帥心中無懼 齊沃:我專註於周末聯賽之戰
更新時間: